A 30-day project-driven program where you design, build, and deploy a complete end-to-end AI predictive analytics system — from raw data to a live web application.
Every output is portfolio-ready. By the end you have a live application, documented repo, and real benchmarks — not just certificates.
A fully working pipeline on real-world datasets — Customer Churn, Credit Risk, Predictive Maintenance, or Demand Forecasting — from raw CSV to trained model.
Visual analysis dashboard built with Matplotlib & Seaborn, demonstrating correlation, distributions, and feature relationships on real industry data.
Multiple ML models including ensemble methods (XGBoost, Random Forest) with hyperparameter tuning, cross-validation, and comparison benchmarks.
Working neural network implementation in TensorFlow or PyTorch, with backpropagation, regularization, and documented performance metrics.
Your trained model deployed as an interactive web app — users can input data and get real predictions. Hosted and shareable.
Clean, documented code repository with a professional README, data pipelines, model files, and deployment setup — ready to show in interviews.
Each week builds directly on the last. By Week 4, all components connect into one deployed system.
Every skill below is something you'll have actually used in a real project — not just watched in a video.
Leave with proof of work across all six domains that companies actually hire for.
Understand the complete pipeline from problem framing and data ingestion to live deployment — the way real teams work.
Clean, preprocess, and analyse real-world datasets with a professional EDA workflow, visualizations, and feature insights.
Build, compare, and tune multiple ML models — regression, classification, and ensembles — with proper validation strategy.
Implement a working neural network in TensorFlow or PyTorch with backpropagation, regularization, and benchmarked results.
Evaluate models using Precision, Recall, F1, ROC-AUC — and articulate every architectural and tuning decision clearly.
Deploy a trained AI model as a live, interactive Streamlit or Flask web app that other people can actually use.
The skills from this program directly map to these high-demand roles — with real salary ranges.
Model building, optimization & deployment pipelines at scale.
EDA, feature engineering & statistical modeling on real datasets.
Deep learning, ANN implementation & research experimentation.
Visualization, EDA & insight reporting for business decisions.
Leave with proof of work across all six domains that companies actually hire for.

Automated drift detection using Evidently and Prometheus to monitor model health, track feature shifts, and trigger retraining as data evolves.

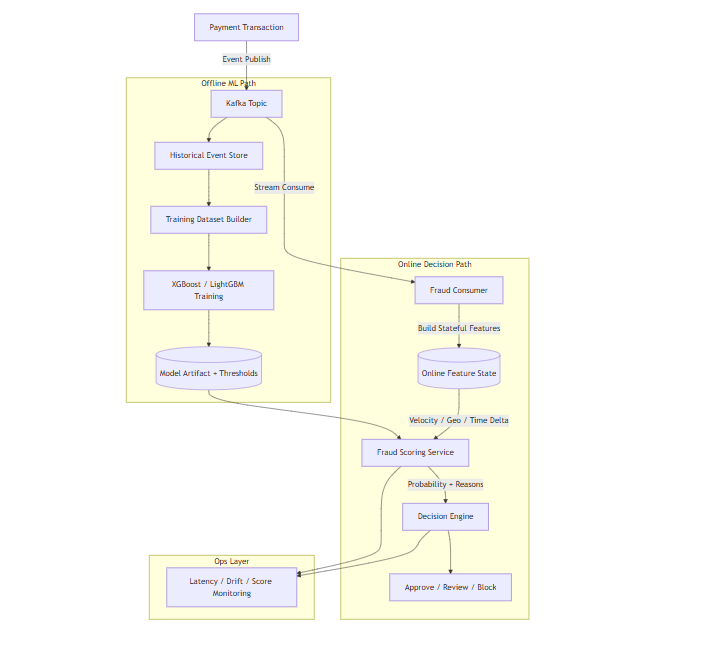
A high-speed ML pipeline using Kafka and XGBoost to transform stream data into instant "Approve/Block" decisions with minimal latency.

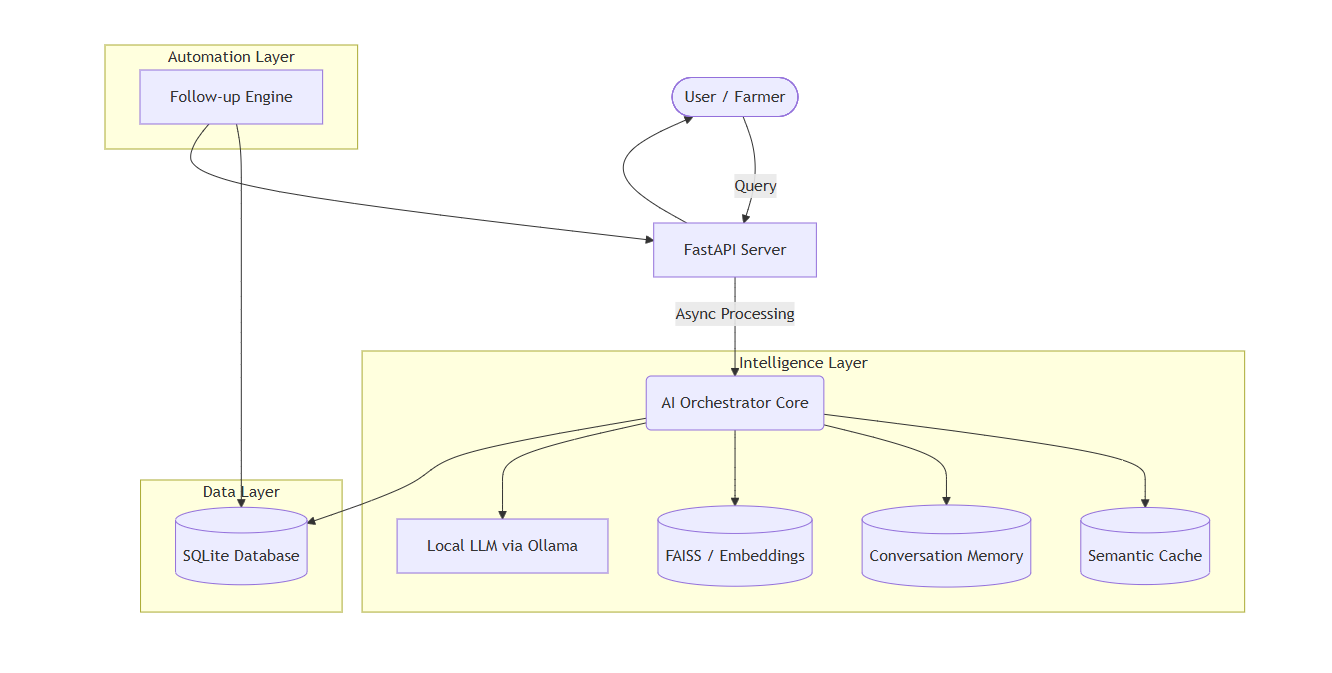
Real-time farm automation powered by local LLMs (Ollama) and FastAPI, delivering offline-capable intelligence for precision farming.

A sophisticated long-term memory layer using FAISS and semantic ranking to give LLMs deep, searchable context for personalized interactions.
The demand for AIML professionals is exploding. Hundreds of thousands of roles are waiting — are you qualified?